1.报名时间、报名方式
报名时间:即日起—2026年9月29日
比赛时间:2026年3月27日—2026年9月30日
报名方式:通过下方提交报名信息,信息无误即报名成功
2.参赛须知
2.1 第二十届全国期货(期权)实盘交易大赛(下称:本届大赛)为期货(期权)实盘账户交易比赛,参赛者自行交易,自负盈亏,一切交易均须遵守《中华人民共和国期货和衍生品法》和相关管理办法、期货交易所交易规则及指定交易商(期货公司)的相关管理规定。
2.2 指定交易商是作为本届大赛协办方的期货公司,只有指定交易商的客户才有资格参加比赛。
2.3 参赛者所在的基础组别根据权益及出入金情况自动划分和调整
2.4 参赛者主动退赛,须向指定交易商或者大赛组委会提出申请,退赛时其比赛成绩作废。退赛之后,不得再次参加本届比赛。
2.5 比赛结束后,轻量组最大本金收益率大于等于50%,重量组、高净值组、量化组最大本金收益率大于等于20%的账户,均可获得“优秀奖”荣誉证书。期权组排名前50名、资管能力评级三星以上者可获得“优秀奖”荣誉证书。
2.6 期权组所有最终获奖账户,期权收益率不得低于10%,期货期权累计净利润不得低于0。
2.7 比赛期间有交易(成交或持仓)的天数小于20天,不得参加本届大赛任何奖项的评定;最大本金收益率低于10%,不得参与十年特别奖—常青藤奖排名。
2.8 “操作指导”是指对交易提供帮助的人或者机构(投资咨询类操作指导须有投资咨询资格),比赛期间不允许更改。
2.9 一个参赛者或者交易团队在一个比赛组中只允许有一个账户进入获奖名单(包括操作指导);大赛组委会有权取消符合规定之外的参赛账户比赛成绩。
2.10 比赛最后一天,参赛者可以继续保留期货和期权持仓,但当日权益均按照收盘价计算,并以此计算成绩进行排名。
2.11 比参赛账户通过交易不活跃合约获取利润并对成绩贡献较大,大赛组委会有权取消该参赛账户的比赛成绩,并做退赛处理。不活跃合约的界定权在大赛组委会。
2.12 大赛组委员会确定参赛选手有舞弊行为的,有权取消其比赛成绩。
2.13 参赛者在比赛期间下午三点之前报名,当日交易以纳入比赛成绩。
2.13 参赛者须允许自己的相关比赛成绩在包括但不限于《期货日报》、大赛官网、大赛官方APP及其他相关媒体公示,接受市场的监督审核。
2.15 交易者报名参加本届大赛,视为同意并遵守本比赛规则。
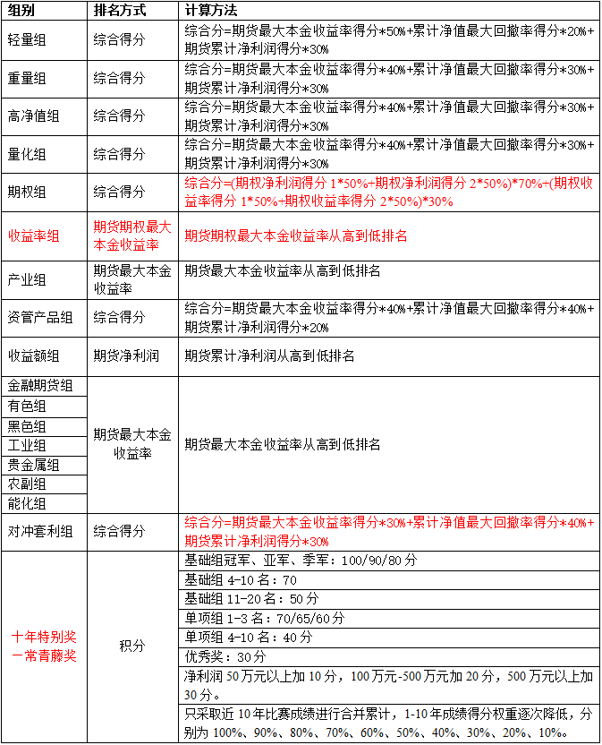
3.1奖项设置
3.2组别划分方式及条件

3.3各组排名方式

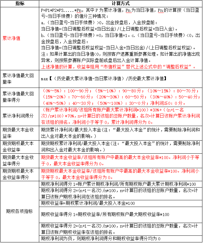
3.4各项指标计算方式

3.5资管能力评级
为了更好体现参赛者在资管方面的能力和潜力,为期货资管业务输送人才,大赛组委会对每一位参赛者进行资管能力评级。该评级注重参赛账户的稳定性、盈利能力、回撤、规模及盈利持续性、投资体验度等符合资管要求的要素。
【评级规则】
评级采用综合分值分档评级和门槛的方式,不做排名只做评级。
投资吸引力(20分)

风控影响1(10分)

风控影响2(10分)

注:最大本金收益率为负,风控影响2得分为0。
盈利规模(20分)

品种集中度(20分)

手续费率

说明:毛利润为负值,手续费率得分0。
资金体验感

资金运作能力

【评级分类】

注:1.四星、五星评级账户的本金回撤率不能大于20%;日均权益不低于100万元。按照综合得分归为四星以上的账户,如达不到上述条件否则归为三星评级。
2.一星以上账户净利润不得小于等于0。
3.一星以上账户参赛时间不少于三个月。
4.比赛期间,只发布一星以上的账户得分及评级。
4. 风险及免责条款
4.1 本届大赛主办方将本着公平、公正和认真态度竭力保证大赛顺利进行,但对于不可抗拒的因素或非主办方所能控制的情况所导致的风险,或由于网络问题导致的系统故障对参赛者权益及排名产生的影响不做担保。
4.2 参赛者必须保护好自己的相关密码,如因密码丢失或被破解所导致的账户被窃造成的损失,大赛主办方不负任何责任。
4.3 本届大赛由第二十届全国期货(期权)实盘交易大赛组委会负责运行,大赛的规则以及各项事项由大赛组委会负责解释。大赛组委会对比赛规则拥有最终解释权。
4.4 风险提示:大赛仅是交易者比赛期间的成绩展示,大赛组委会对参赛者的交易能力不做保证。参赛者的任何违规违法行为,与大赛无关。


