您好,欢迎来到瑞达期货! 股票代码:002961
瑞达期货微信公众号

瑞达期货新浪微博

客服热线:4008-8787-66
瑞达期货国际期货
当前位置:首页 > 投资咨询 > 瑞达研究 > 收盘评论 > 农产品
农产品

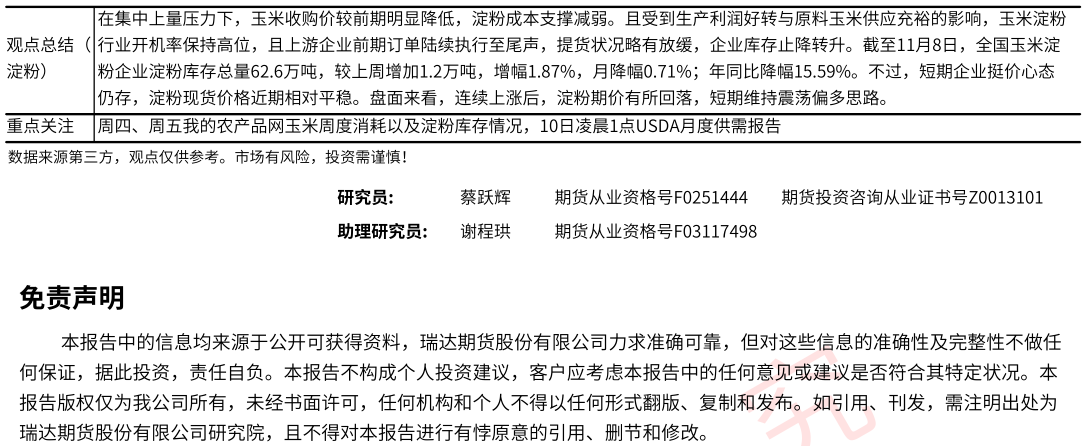
瑞达期货玉米系产业日报20231108

时间:2023-11-08 16:48浏览次数:4175来源:本站

相关新闻

2026-04-02瑞达期货玉米系产业日报20260402

2026-04-02瑞达期货鸡蛋产业日报20260402

客服热线 瑞达期货客服电话 金尝发业务咨询电话 金尝发客服电话 瑞达期货在线咨询

闽公网安备 35020302001609号 | 闽ICP备07072636号-1

在线客服
网上开户
关注瑞达期货

瑞达期货资讯

扫描下载APP

瑞达期货APP

居间客户告知书

居间客户告知书

返回顶部