时间:2020-01-08 10:34浏览次数:6751来源:本站
上能发〔2020〕3号
各会员单位、境外中介机构:
上海国际能源交易中心(以下简称上期能源)决定自2020年1月13日(周一)至2020年2月7日(周五)开展原油期货TAS(结算价交易)指令仿真交易,春节期间仿真系统暂停服务。有关事项通知如下:
一、 参与交易
帐号、密码、交易编码等使用上期能源仿真测试环境已设立的数据。
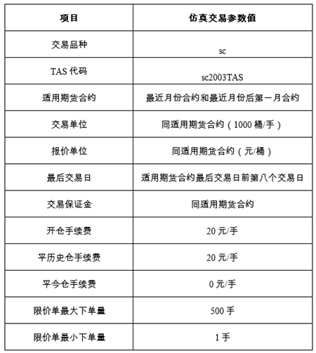
二、 适用期货合约
sc2003
三、交易时间
交易时间为每周一至周五的开市集合竞价阶段,21:00 - 02:30(+1),9:00 - 10:15。
四、相关参数
五、技术指引
(一)仿真交易系统(通过证联网测试网接入)
前端域名服务(以下简称FENS)地址为:
42.24.1.47、 42.24.1.48
使用FENS服务器获取交易前置机地址参数的TCP普通链路端口号为5901;使用FENS服务器获取行情前置机地址参数的TCP普通链路端口号为5903。
各会员单位和各行情转发单位的网络安全控制策略应开通对42.24.1.0/24网段上TCP端口为5901、5903、43005、43011的访问权限;及对42.24.1.0/24网段上TCP端口为80、443、7002的访问权限。确保上述网段及协议端口的通讯正常。
上期能源的一档行情主题号为5001,发布频率为每秒2笔。
(二)仿真会员服务系统(通过证联网测试网接入)
http://42.24.1.245
(三)仿真境外中介服务系统(通过互联网接入)
https://124.74.244.145或https://220.248.39.145
(四)期货市场监控中心仿真统一开户系统
如需新开客户,请通过以下地址申请。
(1)web方式的地址:
l 互联网接入
联通:
https://114.247.41.212/test/
电信:
https://124.127.115.212/test/
域名访问:https://zjfzkhweb.cfmmc.com.cn/test/
l 证联网测试网接入
https://42.0.2.2:7002/test
(2)接口调用方式的地址
l 互联网接入
联通:ssl://114.247.41.213:51002
电信:ssl://124.127.115.213:
51002
域名访问:ssl://zjfzkhapi.cfmmc.com.cn:51002
l 证联网测试网接入
ssl://42.0.2.3:51002
(五)仿真交易数据准备
请提前做好技术系统的仿真交易准备。如需要更多资金,请联系上期能源另外申请。
六、联系方式
能源产品部:021-20616126
20767926
技术咨询:021-68400802
特此通知。
上海国际能源交易中心
2020年1月7日
2025-11-19关于瑞达期货-极速版APP和瑞达期货通-专业版APP下架的通知
2026-04-0220260402保证金调整通知


