时间:2026-03-18 08:42浏览次数:3925来源:本站
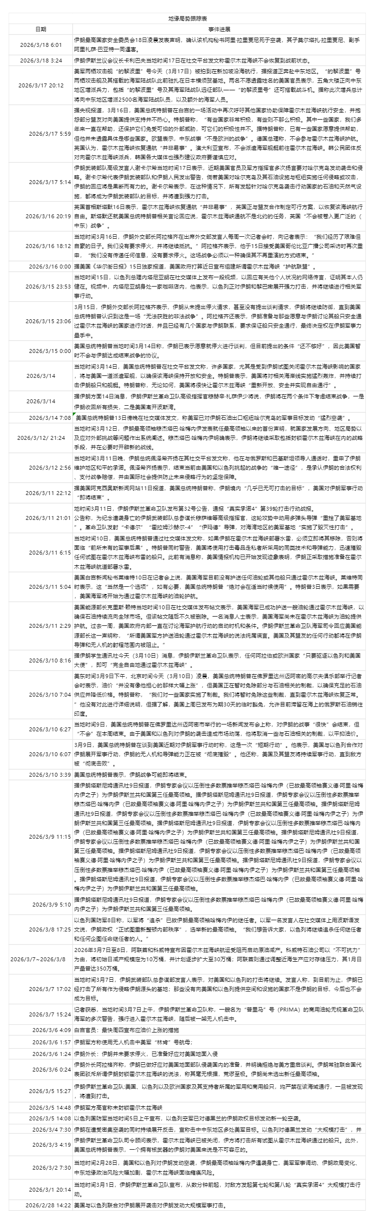
※ 地缘局势跟踪表
※ 财经概述
财经事件
1、国家发改委正会同相关部门组织开展国家层面标志性重大应用场景项目申报,项目将以清单形式向社会发布,符合条件的项目将在现有资金渠道中优先支持。据悉,国家发改委将在全国确定100个左右具有引领带动作用的标志性场景项目,涉及打造多省联动清洁能源走廊场景、建设全空间无人体系场景、推动人口老龄化程度较高地区建设养老服务场景等。
2、财政部表示,2026年继续实施更加积极的财政政策,重点做好七方面工作:支持建设强大国内市场;支持加紧培育壮大新动能;加快高水平科技自立自强;加大保障和改善民生力度;推动新型城镇化和区域协调发展;加快推进全面绿色转型;加强财政科学管理。
3、由于邀请盟友参与霍尔木兹海峡护航遇冷,美国总统特朗普再次表达了他本人对北约的不满,称美国是否应退出北约“确实是我们应该考虑的事情”。特朗普称,大多数北约盟友告知,不愿卷入美对伊军事行动。不过他同时补充称,目前“没有具体计划”,但对现状“并不满意”。
4、伊朗总统佩泽希齐扬发表正式声明,哀悼在近期恐怖袭击中遇难的国家最高安全委员会秘书、前议长阿里·拉里贾尼。伊朗伊斯兰革命卫队证实,巴斯基民兵组织负责人古拉姆·礼萨·苏莱曼尼身亡。有报道称,伊朗已为国家关键职位指定多名替代人选。与此同时,伊朗新任最高领袖穆杰塔巴·哈梅内伊驳回斡旋提案,伊朗外交部长阿拉格齐否认与美国总统特使威特科夫有过任何新的接触。以色列国防军发言人埃菲·德夫林称,以军将“追杀”伊朗新任最高领袖穆杰塔巴·哈梅内伊。
※ 股指国债
股指期货
A股主要指数昨日收盘普遍下跌,三大指数早盘集体高开后震荡回落,午后进一步下行。中小盘股弱于大盘蓝筹股。截止收盘,上证指数跌0.85%,深证成指跌1.87%,创业板指跌2.29%。沪深两市成交额连续四个交易日回落。行业板块普遍下跌,通信板块大幅下跌,非银金融板块明显走强。海外方面,美伊冲突仍在持续,双方态度依旧强硬,后续油价预计仍将处于高位。国内方面,经济基本面,2026年1-2月,国内规上工业增加值、固投、社零、进出口、通胀数据均较前值显著回升,仅房地产需求端仍然疲弱,2026年国民经济整体录得良好开局。金融数据上,2月份M1-M2剪刀差进一步收窄,资金活化程度上升;此外,居民存款M2剪刀差有所上升,暗示居民存款流入股市步伐放缓,但由于两者差仍处于负值区间,表明居民存款搬家仍在继续。上市公司基本面,四大宽基指数中已披露财报的上市公司营收同比增速均明显加快,归母净利增速除上证50指数外,同样有明显提升。整体来看,2月份国内经济基本面表现强劲。宏观基本面依旧稳健,为股市提供支撑。同时,随着时间进入3月下半月,上市公司开始进入年报密集披露期,市场转向事实验证阶段,目前披露的上市公司2025年年报表现良好。当下,市场受到外部地缘风险事件影响较大,但宏观层面和上市公司经营状况均保持稳定,为A股提供长期向好的内核。
国债期货
周二国债现券收益率普遍下行,7Y以下到期收益率下行0.4-2.0bp左右,10Y、30Y到期收益率分别下行0.19、0.55bp报1.84%、2.30%。国债期货小幅回升,TS、TF、T、TL主力合约分别上涨0.03%、0.04%、0.05%、0.13%。DR007加权利率回落至1.43%附近震荡。国内基本面端,1-2月社零及固投较前值小幅回升,工增维持较强韧性,供需矛盾有所缓和,失业率持平同期。2月社融信贷高于市场预期,春节错位效应下,政府债对社融支撑减弱;信贷呈现居民弱,企业强的结构特征,居民信用扩张偏弱,企业投资意愿在政策引导下有所改善。海外方面,中东紧张局势持续升级,美国总统特朗普表示,在对伊朗主要石油出口枢纽哈尔克岛的军事目标发动打击后,袭击该岛石油基础设施仍在选项之列。受此影响,国际能源价格及相关供应链价格面临上行压力。美国上周初请失业金人数小幅低于预期,但劳动力市场压力未缓解。随着能源价格持续走高,美国经济“类滞胀”风险升温,美联储降息前景更趋不明。整体来看,2026年经济开局良好,供强需弱的结构有所改善。2月物价水平超预期上行,叠加伊朗局势持续发酵推动输入型通胀预期走强,PPI同比回正节奏或有所加快。受此影响,短期内央行降准降息预期有所降温,市场缺乏强利多逻辑支撑,债市情绪偏悲观,预计利率将延续偏弱震荡格局。从结构上看,同业存款定价自律机制落地及资金面韧性对短端利率形成一定支撑,而长端则面临基本面修复与通胀预期的双重压力,收益率曲线或持续走陡。
美元/在岸人民币
周二晚间在岸人民币兑美元收报6.8862,较前一交易日升值92个基点。人民币兑美元中间价报6.8961,调升96个基点。最新数据显示,美国2月非农弱于预期、失业率上行,曾短暂压制美元,但2月CPI虽大体符合预期,市场仍普遍认为其尚未充分反映油价上行带来的后续通胀压力,叠加初请失业金人数偏低、贸易逆差收窄及出口表现较强,均对美元形成支撑。中东冲突升级,伊朗对油轮和能源设施发动新袭击并警告全球应做好每桶200美元油价的准备,推高能源价格,市场对供应担忧情绪有所升温,推动美元避险属性。美联储主席提名人凯文·沃什将缓慢推进美联储缩表,鹰派政策预期导致降息预期再度回落。近期10年期与2年期美债利差收窄,显示出能源价格上涨背景下市场对通胀反弹风险的再定价。经济韧性与避险情绪升温共同提振美元。国内端,按美元计价,1-2月我国出口同比增长21.8%,大幅超过彭博预期7.2%,自2022年同期以来再次回到双位数增速。本月我国外贸水平超预期回升,进出口均改善明显,主要与春节错位以及外需超预期回暖有关。由于特朗普政府正考虑对关键矿产、多晶硅、风力涡轮机等产品加征232关税,“抢出口”现象显著,相关产品中国对美国出口前置以对冲风险。出口仍是是我国经济的核心动能,随着我国出口竞争力持续强化,预计2026年出口仍将保持较高增速,但3月份单月增速在错位影响下,料受其拖累显著,同比增速大幅回落。总的来看,油价反弹、美债收益率走高及避险情绪反复,叠加特朗普提高关税水平,人民币兑美元汇率波动将持续加剧,人民币币值料小幅回落。
美元指数
隔夜,美元指数跌0.25%报99.56,非美货币普遍上涨,欧元兑美元涨0.3%报1.1540,英镑兑美元涨0.26%报1.3355,美元兑日元跌0.02%报159.01。
美国1月零售销售环比下降0.2%,持续高息环境下消费端初显疲态。近期受美伊冲突持续升级引发的避险需求,以及能源价格飙升带来的通胀担忧提振,美元延续震荡偏强走势,但伴随美方释放维持霍尔木兹海峡油轮通行的缓和信号,市场避险情绪及油价有所降温,美元上方存在较强阻力。货币政策方面,油价中枢上行带来的通胀粘性隐忧大幅削减联储年内降息预期,本周美联储将公布最新利率决议,按兵不动基本已成定局。往前看,地缘局势潜在缓和迹象及航运保障表态削弱部分风险溢价,美元指数短期存在一定高位回落风险,但中东战局后续表态与演变变数仍存。若冲突继续拉锯或进一步推高全球通胀预期,避险资金的青睐及美联储维持高利率的鹰派立场或继续提供边际支撑,美元指数大概率将延续高位震荡偏强走势。
欧元区方面,能源成本上升加剧输入性通胀反弹的担忧,年底前进行第二次加息概率抬升至85%左右。日元受高油价冲击跌至20个月新低,引发财务大臣的干预警告;尽管日央行行长提示弱势日元或将加速政策正常化进程,但面对外部冲击,本周日央行大概率维持利率不变,且首相高市早苗的减税主张也令财政扩张与货币紧缩的博弈加剧。短期来看,欧央行加息预的强化有望为欧元提供支撑,日元在实际加息步伐受地缘不确定性拖累的背景下,或延续相对弱势。
集运指数(欧线)
周二集运指数(欧线)期货价格小幅波动,主力合约EC2604跌0.04%,远月合约收-4-1%不等。最新SCFIS欧线结算运价指数为1556.49,较上周上涨11.03点,环比上行0.7%。霍尔木兹海峡航运担忧缓解,少量船只恢复通行,叠加美国将释放战略石油储备,短期供应充足预期升温,集装箱运输成本压力缓和现价端,3月下旬船司报价范围大柜2200-2800美金不等,均值约大柜2370美金,折合标的指数1720点。欧元区1月失业率意外下滑至6.1%,创下历史新低,通胀意外加速,2月CPI同比上涨1.9%,高于市场预期,支持了欧洲央行维持利率按兵不动的政策立场,本轮能源价格飙升或推动后续通胀读数再次走高。综上,地缘局势险势依旧、油价成本压力较高,叠加特朗普关税战再起、4月光伏退税取消倒逼3月出货备货,集运指数(欧线)期价高位运行,短期内供需格局由淡季宽松转向紧平衡,船司议价权得到强化。接下来,地缘局势小幅好转,叠加航运业基本面格局尚未改变,外加3、4月上涨空间受到限制,船司宣涨落地存在难度,消息面支撑为主要逻辑,建议投资者谨慎为主,注意操作节奏及风险控制,应及时跟踪、航司报价与货量数据、关注美伊冲突的持续性和后续伊朗政权交接进展。
中证商品期货指数
3月17日中证商品期货价格指数跌0.4%报1826.17,呈震荡态势;最新CRB商品价格指数涨1.3%。晚间国内商品期货夜盘收盘,能源化工品普遍上涨,PTA涨1.29%,原油涨2.74%。黑色系全线上涨,铁矿石涨0.37%,螺纹钢涨0.51%,热卷涨0.64%。农产品多数下跌,棉花跌0.93%。基本金属普遍下跌,沪铜跌0.92%,沪铝跌0.52%。贵金属全线下跌,沪金跌0.16%,沪银跌1.85%。
海外方面,以色列方面宣布击毙伊朗国家最高安全委员会秘书、前议长阿里·拉里贾尼,消息获得伊朗方面证实。同日,伊朗伊斯兰革命卫队证实,巴斯基民兵组织负责人古拉姆·礼萨·苏莱曼尼身亡。此外,伊朗新任最高领袖穆杰塔巴·哈梅内伊驳回斡旋提案,伊朗外交部长阿拉格齐否认与美国总统特使威特科夫有过任何新的接触。以色列国防军发言人埃菲·德夫林称,以军将“追杀”伊朗新任最高领袖穆杰塔巴·哈梅内伊。市场对于地缘冲突持续不断的担忧有增无减,油价近期仍处于高位波动。油价高价对市场形成通胀压力,有色金属及贵金属整体承压,而能化品在成本支撑下表现相对强势,在能化品和金属的相互影响下商品指数预计将维持在高位。
※ 农产品
豆一
国内东北产区大豆现货市场进入横盘整理的阶段。受基层余粮逐步消耗、货源稀缺性凸显支撑,现货价格维持坚挺运行。国储大豆拍卖信息尚未落地,市场传闻仍存较大不确定性,贸易商普遍持"只要不拍、价格不落"的看涨心态,这一预期持续支撑其持粮挺价意愿。此外,地缘政治冲突持续升级对油脂油料板块形成外溢提振,国际油价走强通过生物柴油需求预期传导至国内大豆市场,进一步强化短期看多情绪。
豆二
随着伊朗袭击阿联酋加剧了市场对美以联军与伊朗战争可能导致供应中断的担忧,原油价格上涨,大豆价格因此获得额外支撑。南美方面,截至3月11日当周,阿根廷北部和西部农业区降雨增加,改善了阿根廷大豆作物评级,但局部地区仍面临严重水分不足的状况。巴西出口检验有所恢复,压制豆类价格。不过,地缘政治危机带动的运输以及成本的抬升,还是给豆类一定的支撑。
豆粕
随着伊朗袭击阿联酋加剧了市场对美以联军与伊朗战争可能导致供应中断的担忧,原油价格上涨,大豆价格因此获得额外支撑。南美方面,截至3月11日当周,阿根廷北部和西部农业区降雨增加,改善了阿根廷大豆作物评级,但局部地区仍面临严重水分不足的状况。巴西出口检验有所恢复,压制豆类价格。不过,地缘政治危机带动的运输以及成本的抬升,还是给豆类一定的支撑。豆粕下游,部分库存较高的企业,面临较高的粕价,选择观望,理性采购。后期关注到港情况以及下游春季的需求恢复情况。
豆油
美生柴政策即将落地,市场预期乐观。传闻美国环保署(EPA)即将发布可再生燃料掺混新规,该新规可能要求大型炼油厂弥补70%的生物燃料掺混豁免额度。虽然该传闻目前尚未得到证实,但这种政策层面的收紧预期加剧了市场对未来生物燃料需求的乐观想象。国内油脂供需宽松格局尚未扭转,价格上张更多来自外盘成本端驱动,但高价抑制终端需求,豆油成交虽有回暖,但主要是远期合同成交较为活跃,现货需求依然清淡。
棕榈油
马来西亚南部棕果厂商公会(SPPOMA)数据显示,3月1-10日马来西亚棕榈油产量环比增加1.55%,其中鲜果串(FFB)单产环比增加4.29%,出油率(OER)环比下降0.52%。根据船运调查机构ITS公布数据显示,马来西亚3月1-15日棕榈油出口量为926602吨,较2月1-15日出口的645656吨增加43.5%。马棕出口强劲,对棕榈油价格有所支撑。印尼计划在今年晚些时候实施强制性的B50棕榈油基生物柴油计划,这也可能影响出口量,并可能导致出口专项税增加。
菜油
洲际交易所(ICE)油菜籽期货周二上涨。隔夜菜油2605合约收跌0.21%。加拿大统计局公布的调查显示,2026年加菜籽种植面积总意向增加1%,至2180万英亩,低于此前交易商平均预期的2230万英亩。同时,加拿大农业部表示,2026/27年度油菜籽产量预计为1920万吨,低于上年的2180万吨。其它方面,中东地缘冲突持续,国际油价大幅上涨,推动植物油生柴需求预期。且马棕3月出口大增而产量增幅有限,月末库存有望继续下滑。印尼经济统筹部长表示,若政府需要降低国际油价上涨对预算的影响,可能会对棕榈油等特定商品额外加税,市场预期印尼棕榈油出口可能收紧。支撑棕榈油市场价格。国内方面,加菜籽反倾销终裁结果落定,后期进口量有望明显增加,增添远月供应压力。但市场对此已有预期,对盘面影响有限。总的来看,近期市场交易生柴需求驱动。盘面而言,近期菜油期价总体维持高位震荡,短期波动加大。
菜粕
芝加哥交易所(CBOT)大豆期货周二上涨,受原油价格走强支撑。隔夜菜粕2605合约收涨0.28%。前期市场在地缘冲突持续影响下提振美豆走强,不过,随着南美大豆收割推进,供应端压力逐步增加,且巴西大豆竞争优势较好,市场对美豆出口预期受挫。美豆大幅下跌,拖累国内粕价。菜粕自身而言,我国对加菜粕反歧视关税取消,且加菜籽关税也明显回降,加拿大菜籽及菜粕将回流至国内市场,增加远月供应压力。不过,加菜粕反歧视措施调整以及加菜籽反倾销最终裁定基本符合此前预期,市场对此已提前有所反应,整体影响有限。且巴西放宽对华大豆出口转运检验要求,市场对近端大豆供应忧虑有所缓解,两粕回吐前期升水。盘面来看,受美豆回落拖累,菜粕回吐前期部分涨幅,短期波动较大,短线参与为主。
玉米
芝加哥交易所(CBOT)玉米期货周二收平,逢低买盘提供支撑。隔夜玉米2605合约收涨0.21%。美伊冲突加剧,国际油价大幅飙升,推升运费,对国际玉米市场价格有所提振。进口价格提升,对国内市场也有所利好。国内方面,东北产区基层种植户变现备春耕情绪升温,基层玉米上量有所改善,但余粮持续减少,卖压风险有所降低,中储粮积极收储,部分贸易商选择随行就市出货,加工企业经历积极补库后,现有库存已回升至安全水平,下游需求低迷及利润亏损,企业多维持滚动补库,价格有所松动。小麦与玉米价差拉升至100元/吨附近,部分饲料企业开始采购小麦。最低价小麦拍卖政策调整落地,投放量由30万吨增加到50万吨,交易资质取消了“仅限面粉加工企业参与竞买”,参与范围扩大,对小麦饲用替代需求或增,削弱后期玉米需求。盘面来看,玉米期价高位震荡,短线参与为主。
淀粉
隔夜玉米淀粉2605合约收跌0.44%。随着玉米淀粉企业生产的逐步恢复,玉米淀粉行业开机率陆续升高,供应端压力有所增加。不过,行业开机提升偏慢,下游需求有所好转,下游提货量增加,行业库存略有回降。截至3月11日,全国玉米淀粉企业淀粉库存总量120.9万吨,较上周下降1.00万吨,周降幅0.82%,月增幅0.92%;年同比降幅11.17%。盘面来看,受玉米偏强支撑,近期淀粉市场同步偏强震荡。
生猪
养殖端正常出栏,部分养殖场加快出栏,结合母猪产能和新生仔猪数量推测,近月供应充足。虽然二育断断续续有入场,但目前整体情绪偏弱令其态度谨慎,对供应缓解作用有限。需求端,随着气温上升,需求进入淡季,终端消费呈现刚性,屠宰企业可能维持当前水平小幅波动,甚至略有缩减,对价格支撑力度有限。总体来说,市场供大于求局面延续,施压生猪价格偏弱运行。
鸡蛋
供应端存栏仍然较高,且老鸡淘汰偏缓,整体货源充足。不过,现下学校全面开学、工厂复工,清明备货提前启动,淡季需求被显著拉动,且饲料成本有所上升,养殖端惜售挺价,现货价格有所回涨。进一步弱化蛋鸡存栏下滑预期。盘面来看,鸡蛋维持震荡,短线参与为主。
苹果
苹果市场维持西强东稳的分化格局,好货交易好于中下等货源,陕西洛川等地好货供给阶段性偏紧。据Mysteel统计,截至2026年3月11日,全国主产区苹果冷库库存量为499.72万吨,环比上周减少27.82万吨,去库速度加快。山东产区库容比为40.05%,较上周减少1.51%,陕西产区库容比为39.21%,较上周减少2.54%,山东产区多以一般通货货源为主,部分客商寻好货补充市场,好货少量成交。陕西产区好货交易转好,部分客商由甘肃产区转移至陕西产区寻找好货,好货价格略有上涨。销区市场看,市场整体销售偏缓,因到车量不多,市场中转库未有明显积压,批发商拿货积极性不高。整体上,优质货源稀缺,价格坚挺,预计苹果期价短期调整后仍有上涨空间。
红枣
新疆产区天气将迎来降温,但由于入冬以来主产区积温普遍高于近年同期,枣树存在提前发芽可能。关注产区天气。据 Mysteel 农产品调研数据统计,截至2026年3月12日红枣本周36家样本点物理库存在11700吨,较上周减少117吨,环比减少0.99%,同比增加7.39%,本周库存略有减少,下游客户多按需采购,部分企业有订单及特级成品方面的采购需求,市场整体交易氛围平稳。
棉花
洲际交易所(ICE)棉花期货周二攀升,延续前一交易日涨幅,因投机客空头回补,且干燥的天气前景提供支撑。ICE 5月棉花期货合约收涨0.58美分,或0.85%,结算价报每磅68.77分。国内市场:供应端,港口库存增加明显,巴西棉在库库存维持高位,截至3月12日,进口棉主要港口库存为57.15万吨,环比增加2.7%。消费端,前两个月我国纺织服装出口实现明显增长。根据海关总署数据显示,2026年1-2月,我国纺织服装出口额504.5亿美元,同比增加17.6%;其中纺织品出口255.7亿美元,同比增加20.5%;服装出口248.7亿美元,同比增加14.8%。同时,纺织行业金三需求缓慢启动,纺企开机继续恢复产量,当前市场处于“金三银四”传统消费旺季,预计短期棉价向上趋势不变。
白糖
洲际交易所(ICE)原糖期货周二收高,受到能源价格攀升带动。ICE交投最活跃的5月原糖期货收涨0.26美分或1.80%,结算价报每磅14.45美分。巴西对外贸易秘书处公布的出口数据显示,巴西3月份的前两周出口糖72.428万吨,日均出口量为7.24万吨,较上年3月全月的日均出口量9.655万吨减少25%,上年3月全月出口量为183.44万吨。国内市场方面,截至目前不完全统计,25/26榨季广西已有8家糖厂收榨,同比减少50家,本周或迎来首波收榨高峰。不过盘面上方压力较大,短期可能陷入调整。
花生
目前油厂收购向好为花生市场提供上行动力,部分产区基层挺价情绪仍存,优质货源惜售心理明显。但成品跟涨难度较大,下游消费低迷,内贸市场成交平淡,整体交易热度不高。短期需重点关注基层出货意愿及油厂收购节奏。
※ 化工品
原油
美国白宫经济顾问哈塞特安抚市场,以色列宣布击毙伊朗国家安全负责人拉里贾尼,市场担忧伊以冲突存加剧可能,且目前霍尔木兹海峡仍处于实质未通航、少通航状态,布伦特原油价格仍维持在100美元以上价格,国内原油及油品价格隔夜跟随国际原油高位震荡,原油SC及低硫燃料油FU期货主力合约涨超2%。隔夜SC期货主力合约(SC2605)收764.9元/桶(+2.74%),短期美伊地缘冲突不确定性风险较大,原油及油品波动显著提升。海外,OPEC2月OPEC原油产量2863万桶/日,环比+0.62%;月产量维持5年同期偏高水平,但仍显著低于历史峰值;2026年1月OECD原油库存13.13亿桶,环比-3.67%,同比+1.16%,低于过去五年均值水平。美国原油产量高位环比小幅减少,钻井数低位运行,EIA数据显示,3月6日当周,美国原油产量为1367.80万桶/日,环比-0.13%;美国石油钻井数411台,环比+4台。EIA数据显示,截止2026年3月6日当周,包括战略储备在内的美国原油库存总量8.58545亿桶,比前一周增长383万桶;美国商业原油库存量4.43103亿桶,比前一周增长382.4万桶;美国俄克拉荷马州库欣地区原油库存2658万桶,增长11.7万桶。过去的一周,美国石油战略储备4.15442亿桶,增加了1000桶。美国API数据显示,截至2026年3月6日当周,API原油库存为4.456亿桶,周环比-0.38%。国内,截至2026年3月15日,山东独立炼厂原油到港量283.8万吨,较上周涨18.4万吨,环比涨6.93%。据隆众监测,截至3月11日,中国港口商业原油及稀释沥青库容率合计达58.87%,较上周跌0.52个百分点,较去年同期涨2.47个百分点。中国港口商业原油库存指数为104.10,总库容占比56.87%,环比跌0.72%。综合来看,SC期货主力合约预计维持宽幅震荡,下方关注700附近支撑。
燃料油
美国白宫经济顾问哈塞特安抚市场,以色列宣布击毙伊朗国家安全负责人拉里贾尼,市场担忧伊以冲突存加剧可能,且目前霍尔木兹海峡仍处于实质未通航、少通航状态,布伦特原油价格仍维持在100美元以上价格,国内原油及油品价格隔夜跟随国际原油高位震荡,原油SC及低硫燃料油FU期货主力合约涨超2%。隔夜,高硫燃料油期货主力合约(FU2605)收4725元/吨(+0.57%)、低硫燃料油期货主力合约(LU2605)收5646元/吨(+2.73%),短期美伊地缘冲突不确定性风险较大,原油及油品波动显著提升。供应方面,本周(20260306-0312),主营炼厂常减压产能利用率81.35%,环比下跌1.46%,同比上涨2.86%,部分炼厂因原料问题下调负荷。2026年第11周(20260306-0312),中国成品油独立炼厂常减压产能利用率为58.99%,环比上周下跌2.28个百分点。库存方面,本周期(20260306-0312)山东油浆市场库存率15.7%,较上周期上涨6.5%。山东地区渣油库存率3.2%,较上周期库存下跌1.7%。山东地区蜡油库存率1.8%,较上周期上涨1.2%。需求端,本期低硫渣油/沥青料商品量环比大幅提升。全国低硫渣油/沥青料炼厂样本成交量10.10万吨,环比+5.15万吨,+104.04%。船燃方向接货2.40万吨,环比+1.25万吨,+92.00%。综合来看,燃料油市场供减需增,成本端主要跟随原油波动,美伊冲突升温,高硫燃油供应影响预期大于低硫燃料,波动更为剧烈,预计燃料油价格宽幅区间波动为主。高硫燃料油期货主力合约短期维持宽幅震荡,下方关注 4500 附近支撑;低硫燃料油期货主力合约短期维持宽幅震荡,下方关注 5300 附近支撑。
沥青
美国白宫经济顾问哈塞特安抚市场,以色列宣布击毙伊朗国家安全负责人拉里贾尼,市场担忧伊以冲突存加剧可能,且目前霍尔木兹海峡仍处于实质未通航、少通航状态,布伦特原油价格仍维持在100美元以上价格,国内原油及油品价格隔夜跟随国际原油高位震荡,原油SC及低硫燃料油FU期货主力合约涨超2%。隔夜,沥青主力合约(BU2606)收4414元/吨(+0.43%),短期美伊地缘冲突不确定性风险较大,原油及油品波动显著提升。沥青供应方面,本周(20250310-0316),根据隆众对92家企业跟踪,国内沥青周度总产量为39.8万吨,环比下降2.6万吨,降幅6.1%;同比下降7.2万吨,降幅15.3%。需求端,本期(20260304-0310),国内69家样本改性沥青企业产能利用率为0.7%,环比增加0.6%,同比增加3.5%。改性沥青对沥青周度消费量为0.4万吨,环比增幅300%。库存上,截止到2026年3月16日,国内沥青104家社会库库存共计166.3万吨,较3月12日增加1.8%,同比减少4.3%。国内54家沥青样本厂库库存共计83.6万吨,较3月12日减少0.4%,同比减少14.7%。综合来看,上游成本支撑受油价走强而抬升,沥青市场供减需增、库存去化,沥青主力合约(BU2606)预计短期宽幅震荡运行,下方关注4100附近支撑。
LPG
美国白宫经济顾问哈塞特安抚市场,以色列宣布击毙伊朗国家安全负责人拉里贾尼,市场担忧伊以冲突存加剧可能,且目前霍尔木兹海峡仍处于实质未通航、少通航状态,布伦特原油价格仍维持在100美元以上价格,国内原油及油品价格隔夜跟随国际原油高位震荡,原油SC及低硫燃料油FU期货主力合约涨超2%。隔夜,液化石油气期货主力合约(PG2604)收5848元/吨(+0.36%),短期美伊地缘冲突不确定性风险较大,原油及油品波动显著提升。LPG国际方面,中东供应较为有限而远东需求旺季,仍对液化气价格起支撑作用,中东3月丙烷545美元/吨,月度持平;丁烷540美元/吨,月度持平。供应方面,截至2026年3月12日(第10周),隆众资讯调研全国262家液化气生产企业,液化气商品量总量为54.39万吨左右,周环比降3.22%。需求方面,本期,中国液化气样本企业产销率98%,环比下降5个百分点。库存端,截至2026年3月12日,中国液化气样本企业库容率水平在24.94%,较上期上涨2.37个百分点。中国液化气港口样本库存量:227.24万吨,较上期减少3.51万吨或1.52%。综合来看,短期供应存中断可能,地缘冲突的不确定性仍放大了原油波动,液化气预计宽幅震荡为主。PG主力合约(PG2604)下方关注5600附近支撑。
甲醇
近期国内甲醇检修、减产涉及产能损失量多于恢复涉及产能产出量,整体产量减少,上周内地企业去库,港口库存也表现为大幅去库,沿江需求支撑下提货良好,但进口船货抵港较少,供应大减下国内甲醇库存开启去库通道。短期外轮到港量维持偏低位置,需求端关注高价状态下,转出口预期变动及沿海下游需求情况变动,预计本周港口甲醇库存或继续下降。上周延长榆林中煤二期装置短停,MTO行业开工有所下降,延长榆林中煤二期装置停车延续中,其他装置暂无变动,预计短期行业开工维持稳定。美伊地缘冲突仍存不确定性风险,甲醇短线价格波动预计仍剧烈,建议暂以观望为主。
塑料
夜盘L2605涨1.57%收于8630元/吨。美国白宫经济顾问哈塞特安抚市场,以色列宣布击毙伊朗国家安全负责人拉里贾尼,市场担忧伊以冲突存加剧可能,且目前霍尔木兹海峡通航量仍较少,昨日WTI、布伦特油价小幅收涨。塑料供需方面:浙江石化35万吨、茂名石化11万吨、中化泉州40万吨等装置停车检修,PE产量环比-5.20%至68.32万吨,产能利用率环比-4.52%至82.39%;下游开工率环比上周+5.2%,其中农膜开工率环比+7.9%,包装膜开工率环比+3.1%;生产企业库存环比+7.31%至57.54万吨,社会库存环比-6.58%至61.93万吨。3月PE检修计划较前期有所增加,行业供应压力预计持续缓解。下游正处“金三”传统旺季,地膜、包装膜订单季节性增长,带动需求端复苏。LLDPE供需尚可,短期L2605预计受中东地缘消息面扰动震荡。
聚丙烯
以色列继续空袭伊朗高层、伊朗对阿联酋进行新的袭击,市场担忧冲突加剧,国际油价收涨。PP期货主力合约震荡收涨至8838元/吨,现货价格昨日报8669元/吨。供应端,(20260306-0312)本期聚丙烯平均产能利用率69.98%,环比下降4.44%;本周国内聚丙烯产量72.26万吨,相较上周的76.83万吨减少4.57万吨,跌幅5.95%;相较去年同期的77.74万吨减少5.48万吨,跌幅7.05%。需求端,本周国内聚丙烯下游行业平均开工上涨0.64个百分点至45.71%。库存方面,截至2026年3月11日,中国聚丙烯商业库存总量在93.84万吨,较上期下降1.08万吨,环比下降1.13%。短期PP跟随上游原料价格波动,PP部分装置春季检修,库存持续去化,但下游对高价原料采购压力逐步抬升,关注上游原料价格走势及PP库存等数据。聚丙烯主力期货合约下方关注8250附近支撑。
苯乙烯
夜盘EB2604涨1.50%收于10130元/吨。美国白宫经济顾问哈塞特安抚市场,以色列宣布击毙伊朗国家安全负责人拉里贾尼,市场担忧伊以冲突存加剧可能,且目前霍尔木兹海峡通航量仍较少,昨日WTI、布伦特油价小幅收涨。国内供需方面:古雷60万吨装置停车检修,个别装置负荷调整,苯乙烯产量-3.12%至36.01万吨,产能利用率环比-2.32%至71.79%;苯乙烯下游开工率变化不一,EPS、PS、ABS消耗量环比-1.55%至26.11万吨;苯乙烯工厂库存环比-7.70%至19.19万吨,华东港口库存环比+3.83%至16.25万吨,华南港口库存环比-27.45%至3.7万吨。国内春检预期逐步兑现,但京博67万吨故障装置重启削弱检修影响,苯乙烯产能利用率预计小幅下降。短期下游开工率继续上升空间不大,但下游库存持续去化、利润持续回升为主,并未对苯乙烯形成负反馈。显性库存去化顺利,库存预计维持中性水平。目前中东局势仍有较大不确定性,短期EB2604预计受消息面扰动宽幅震荡。
PVC
夜盘V2605涨1.22%收于5882元/吨。美国白宫经济顾问哈塞特安抚市场,以色列宣布击毙伊朗国家安全负责人拉里贾尼,市场担忧伊以冲突存加剧可能,且目前霍尔木兹海峡通航量仍较少,昨日WTI、布伦特油价小幅收涨。国内供需方面:PVC产能利用率环比+0.24%至81.35%,其中电石法开工率环比+2.28%至82.93%,乙烯法开工率环比-4.61%至77.6%;下游开工率环比+3.49%至39.33%,其中管材开工率环比+5%至38%,型材开工率环比+2.61%至30%;PVC社会库存环比+0.24%至140.72万吨,远高于往年同期水平。国内电石法装置负荷提升以弥补乙烯法装置产量损失,供应端变化不大。下游逐渐进入传统旺季,开工率预计回升至全年偏高水平。国内供需偏紧平衡,前期高库存预计将得到消化。短期V2605预计受地缘消息面扰动震荡。
烧碱
夜盘SH2605涨1.48%收于2529元/吨。美国白宫经济顾问哈塞特安抚市场,以色列宣布击毙伊朗国家安全负责人拉里贾尼,市场担忧伊以冲突存加剧可能,且目前霍尔木兹海峡通航量仍较少,昨日WTI、布伦特油价小幅收涨。国内供需方面:华北、华中、华南部分装置负荷下调,烧碱全国平均产能利用率环比-1.1%至85.3%;氧化铝开工率环比+0.10%至82.72%,粘胶短纤开工率环比+0.05%至90.14%,印染开工率环比+7.69%至50.15%;液碱工厂库存环比-3.86%至53.42万吨,压力逐渐缓解;国内耗氯下游恢复、液氯价格上涨,带动山东氯碱利润恢复至205元/吨。市场对后市氯碱装置检修与氧化铝投产抱有预期,烧碱供需呈现实偏弱、预期偏强状态,现货贴水05合约。目前中东局势仍有较大不确定性,短期SH2605预计受消息面扰动宽幅震荡。
对二甲苯
伊朗对阿联酋的新一轮袭击加剧市场对供应的担忧,国际原油上涨,影响聚酯走势。供应方面,本周PX产量为73.83万吨,环比-2.09%。国内PX周均产能利用率89.26%,环比-1.90%。需求方面,国内PTA产量为152.15万吨,较上周+10.63万吨。周内开工率下滑,目前处在高位,短期PTA装置回升。年内PX供需格局预期偏紧,短期PX价格预计跟随原油价格波动,主力合约上方关注10600附近压力,下方关注9500附近支撑。
PTA
伊朗对阿联酋的新一轮袭击加剧市场对供应的担忧,国际原油上涨,影响聚酯走势。供应方面,PTA周均产能利用率80.05%,较上周+0.36%。国内PTA产量为152.76万吨,较上周+0.61万吨需求方面,中国聚酯行业周度平均产能利用率83.7%,较上周+2.16%。库存方面,本周PTA工厂库存在5.94天,较上周+0.59天,较去年同期+0.5天;聚酯工厂PTA原料库存在9.26天,较上周+2.89天,较去年同期-0.64天。目前加工差281附近,装置负荷回升,下游聚酯行业开工率回升,工厂转为去库。年内PTA供需格局转好,短期PTA价格预计跟随原油价格波动,主力合约上方关注7650附近压力,下方关注5800附近支撑。
乙二醇
伊朗对阿联酋的新一轮袭击加剧市场对供应的担忧,国际原油上涨,影响聚酯走势。供应方面,中国乙二醇装置周度产量在38.94万吨,较上周减少3.63万吨,环比减少8.53%。本周国内乙二醇总产能利用率60.10%,环比降5.60%。需求方面,中国聚酯行业周度平均产能利用率83.7%,较上周+2.16%。截至3月12日华东主港地区MEG库存总量92.7万吨,较上一期降低4.6万吨。下周国内乙二醇华东总到港量预计在14.2万吨。主港发货节奏降低到货有所上升,库存总量下降,下周预计到港量上升。短期乙二醇价格预计跟随原油价格波动,主力合约上方关注5350附近压力,下方关注4500附近支撑。
短纤
伊朗对阿联酋的新一轮袭击加剧市场对供应的担忧,国际原油上涨,影响聚酯走势。供应方面,中国涤纶短纤产量为15.65万吨,环比下滑0.16万吨,环比降幅为1.02%。周期内综合产能利用率平均值为81.23%,环比下滑0.82%。需求方面,纯涤纱行业平均开工率在69.04%,环比持平。纯涤纱行业周均库存在21.74天,环比下降0.58天。库存方面,截至3月12日,中国涤纶短纤工厂权益库存9.72,较上期增加0.02天;物理库存17.64天,较上期减少0.63天。短期短纤价格预计跟随原料价格波动,主力合约上方关注9000附近压力,下方关注7800附近支撑。
纸浆
纸浆期货主力合约期价隔夜震荡整理期价收至5096元/吨,银星现货跌至5150元/吨。供应端,海关数据显示2026年2月纸浆进口总量280.0万吨,环比-13.7%,同比-13.0%。2026年累计进口量604.4万吨,累计同比-5.4%。智利Arauco公司2月亚洲价格报710美元/吨,持平。需求端,下游节后逐步复工,本周双胶纸产能利用率回升至51.46%;本周铜版纸产能利用率57.59%,较上期下降3.83%;本周期生活用纸产能利用率69.76%,环比上周增加3.05%。库存端,截至2026年3月12日,中国纸浆主流港口样本库存量:237.3万吨,较上期去库3.5万吨,环比下降1.5%。本周期纸浆主港库存量呈现窄幅去库的走势,港口库存在连续两周累库后转为去库的走势。短期需求端虽小幅恢复,纸浆港口库存呈现小幅去化,外盘报价稳定,但需求力度跟进有限,纸浆现货价格下调,期价弱势整理。SP2605合约关注5050附近支撑。
纯碱
夜盘纯碱主力合约期价上行0.08%。纯碱方面,供给端,供给端整体呈现“产量高位、小幅波动”的特点,对盘面形成持续压制。本周国内纯碱供应环比上升,检修安排较少,连云港碱业、内蒙古博源银根化工二期负荷提升,行业产能利用率,处于高位水平。下周供给端预计维持高位运行,供应宽松格局未改,对期货盘面形成压制。需求端玻璃行业:本周浮法玻璃与光伏玻璃产线呈现“点火与停产交替”态势,预估浮法玻璃日熔量14.69万吨,光伏玻璃日熔量89360万吨,日熔量略有回升。但下游深加工复工不及预期,终端需求释放缓慢,贸易商观望情绪浓厚,采购以刚需为主,未出现集中补库行情,对重碱需求支撑有限。 轻碱下游:洗涤剂、医药等行业需求平稳复苏,采购维持低价刚需补库策略,对轻碱需求形成一定支撑;同时,碳酸锂行业开工率维持高位,对轻碱需求有一定对冲作用,但整体增量有限,难以弥补重碱需求的疲软。
玻璃
夜盘玻璃主力合下行0.09%.玻璃方面,供给端,在产日熔量 14.69 万吨,开工率 处于近年低位。3 月已有乌海中玻、河北正大树线放水,冷修预期持续,若价格低位运行,更多高龄产线或启动冷修,供应边际收缩,为价格提供底部支撑。需求端,浮法玻璃:下游深加工复工缓慢,订单天数处历史低位,以刚需补库为主,缺乏集中采购。光伏玻璃:有效产能 8.93 万吨,增量有限。地产端:政策以 “盘活存量” 为主,未出现超预期宽松,竣工持续下行拖累需求。玻璃成本主要依赖能源(石油焦、天然气、煤炭),本周地缘冲突带动能源价格上涨,成本端支撑增强。现货贴水格局未改,期货升水压力有限,基差收敛限制期货上行空间。能源价格波动直接影响成本中枢,若能源回调,成本支撑减弱,价格或下行;反之,反弹空间扩大。
天然橡胶
国内云南产区开割稳步推进,国产新胶逐步入市,海外天然橡胶产区处于低产季。近期青岛港口保税库延续累库,一般贸易库去库,总库存出现小幅去库。美金标胶到港维持低水平,而轮胎企业装置生产恢复至高位,对原材料逢低补货,一般贸易库出库量大于入库量,预计短期有望继续小幅去库。上周国内轮胎企业开工率环比明显回升,当前各轮胎企业排产基本恢复至常规水平,对整体企业产能利用率形成一定支撑。半钢轮胎企业内外销表现相对平稳,整体出货表现相对一般,全钢胎企业内销出货表现活跃,去库节奏有所加快。中东地缘冲突仍存在较多不确定性,轮胎企业部分区域出口阻力仍存,企业将根据自身订单情况灵活调整内外销排产比例,短期不排除小幅走低预期。ru2605合约短线预计在16500-17500区间波动,nr2605合约短线预计在13300-14000区间波动。
合成橡胶
近期中东地缘政治局势对原油及航运影响持续,原油及丁二烯区域内供应偏紧,顺丁橡胶生产企业面临原料供应减量及价格大幅上涨的不确定性,部分生产企业可售资源不多,亦有部分企业谨慎控制库存水平观望后市,贸易商存在低价惜售情绪,上周国内顺丁胶生产企业库存总体小幅提升,贸易企业库存变动有限。原油供应问题暂缺乏实质性缓和预期,丁二烯供应整体偏紧,顺丁橡胶生产面临高成本及原料供应短缺问题,不排除部分生产企业被动下调装置负荷甚至进行检修,预计短期供应减量带动库存下降。需求端,上周国内轮胎企业开工率环比明显回升,当前各轮胎企业排产基本恢复至常规水平,对整体企业产能利用率形成一定支撑。半钢轮胎企业内外销表现相对平稳,整体出货表现相对一般,全钢胎企业内销出货表现活跃,去库节奏有所加快。中东地缘冲突仍存在较多不确定性,轮胎企业部分区域出口阻力仍存,企业将根据自身订单情况灵活调整内外销排产比例,短期不排除小幅走低预期。美伊地缘冲突仍存不确定性风险,短期合成胶期价预计波动剧烈,建议暂以观望为主。
尿素
近期国内尿素产量小幅减少,本周可能2家企业装置计划停车,3家停车企业装置可能恢复生产,考虑到短时的企业故障发生,产量预计波幅不大。近期农业需求有所减少,但因市场情绪偏强,少数经销商补仓。复合肥厂高氮肥开工回升,对尿素工业消耗量增加,本周河北地区装置复产或提升负荷增多,预计开工率继续上升。近期受国际地缘冲突影响,带动市场交易情绪,下游接货积极性再次提高,助推尿素工厂出货顺畅,多数地区尿素企业库存出现不同幅度下降,上周国内尿素企业总库存呈现下降,短期趋势上预计延续去库。美伊地缘冲突推动国际价格高位,受市场情绪影响国内尿素行情偏强波动,但工厂受指导价影响报价偏稳。UR2605合约短线预计在1850-1950区间波动。
瓶片
伊朗对阿联酋的新一轮袭击加剧市场对供应的担忧,国际原油上涨,影响聚酯走势。供应方面,国内聚酯瓶片产量32.32万吨,较上期增加0.64万吨,产能利用率69.80%,较上期提升1.38个百分点。中国聚酯行业周度平均产能利用率83.7%,较上周+2.16%。出口方面,12月中国聚酯瓶片出口58.87万吨,较上月增加5.57万吨,或+10.44%。2025年1-12月累计出口量645.45万吨,较去年同期增加60.70万吨,涨幅10.38%。短期瓶片开工率上升,当前生产毛利216左右,利润利润增加,短期瓶片价格预计跟随原料价格波动,主力合约上方关注9300附近压力,合约下方关注7800附近支撑。
原木
原木价格主力合约期价收涨至811.5元/m³,现货端,辐射松原木山东地区报价770元/m³,+0;江苏地区现货价格780元/m³,进口CFR报价在121美元/m³,周环比+0美元/m³。2026年3月9日-3月15日,中国13港新西兰原木预到船9条,较上周减少1条,周环比减少10%;到港总量约28.7万方,较上周减少9.8万方,周环比减少25%。据木联调研,本周(2026年3月16日-3月22日),中国13港新西兰原木预到船15条,较上周增加6条,周环比增加67%;到港总量约54.6万方,较上周增加25.9万方,周环比增加90%。海关总署数据显示,2026年2月,中国进口原木及锯材321.5万立方米;1-2月,进口原木及锯材750.3万立方米,同比下降11.2%。下游加工厂口料订单需求一般,本周原木预计到港增加,供应压力或有增加,限制价格上行空间,但外盘现货报价持稳,对价格有一定支撑。LG2605合约建议关注下方795附近支撑。
纯苯
夜盘BZ2604涨0.94%收于8340元/吨。美国白宫经济顾问哈塞特安抚市场,以色列宣布击毙伊朗国家安全负责人拉里贾尼,市场担忧伊以冲突存加剧可能,且目前霍尔木兹海峡通航量仍较少,昨日WTI、布伦特油价小幅收涨。国内供需方面:石油苯开工率环比-2.36%至74.20%,加氢苯开工率环比+0.4%至63.07%,国内纯苯产量环比下降;纯苯下游开工率变化不一,加权开工率环比-1.46%至76.27%;华东纯苯港口库存环比-4.64%至28.8万吨,较往年同期水平偏高。国内石油苯企业陆续春检,海外纯苯生产因中东原料供应受阻减少,后市纯苯供应预计出现较大幅度下降。下游苯乙烯大型装置停车检修,其他下游降幅、提负装置并存,总体上纯苯需求降幅预计不及供应,国内供需缺口扩大,后市高库存预计消化顺利。目前中东局势仍有较大不确定性,短期BZ2604预计受消息面扰动宽幅震荡。
丙烯
以色列继续空袭伊朗高层、伊朗对阿联酋进行新的袭击,市场担忧冲突加剧,国际油价收涨。丙烯期货主力合约期价收涨至8454元/吨,现货价格报8240元/吨。供需方面,本周(20260306-20260312)中国丙烯产量116万吨,较上周减少2.24万吨(上周产量118.24万吨),跌幅1.89%。2026年第10周(20260227-20260305),丙烯产能利用率71.06%,较上期下降0.24%。需求端,周内丙烯下游工厂开工率涨跌互现。聚丙烯粉料开工率涨幅最大,主要因为上周潍坊区域粉料工厂提负荷运行,带动周内开工上涨。聚丙烯粒料开工下滑幅度最大,主要因为古雷、裕龙、浙石化装置停车,导致粒料开工下降。3月份部分装置检修供应减少,目前基本面较好,但下游对高价原料采购谨慎,关注上游成本波动及库存,短期预计丙烯价格跟随油气价格震荡。丙烯期货主力合约下方关注8000元/吨附近支撑。
胶版印刷纸
双胶纸期货主力合约期价收跌至4082元/吨,北京现货70g银河如意报4300元/吨。因工厂生产持续承压,企业多持挺价意愿,部分企业发布3月纸价上调通知,幅度200元/吨。供应端,本期双胶纸产量20.1万吨,较上期增加0.3万吨,增幅1.5%,产能利用率51.5%,较上期上升0.9%。纸机正常排产,开工率回升,行业生产环比小幅恢复。库存端,本期双胶纸生产企业库存149.7万吨,环比涨幅0.8%。短期纸厂开工率回升,目前供应小幅增加,但需求不及预期企业库存增加,短期预计期价区间波动为主。OP2604合约下方测试4000整数关口支撑。
※ 有色黑色
贵金属
隔夜,贵金属市场延续震荡偏弱走势,沪金2606合约跌0.16%报1114.36元/克,沪银2606合约跌1.85%报20088元/千克;COMEX黄金期货涨0.18%报5011.30美元/盎司,COMEX白银期货跌1.51%报79.46美元/盎司。美伊局势延续高度紧张态势,伊方国家安全委员会秘书拉里贾尼于美方行动中遇袭身亡,能源价格高位运行持续推升长期通胀预期,带动美元指数与美债收益率双双反弹,对贵金属的短期上行空间形成压制。宏观数据方面,美国1月PCE指标显示核心通胀粘性仍强,去年第四季度GDP修正后仅增0.7%,增长动能明显放缓,反映出美国经济“增长趋缓但通胀仍有韧性”的类滞胀特征。利率预期方面,美联储年内仅展开一次降息成为市场基准情形,宽松押注较前期明显收敛,意味着短期内实际利率走强或仍对贵金属形成压制。展望后市,降息预期显著回落及美元走强态势或继续压制金银价格表现,但若美伊局势维持偏紧状态,避险溢价料将继续对金价中枢形成底部支撑。与此同时,2月全球实物黄金ETF已连续第九个月录得净流入,表明机构配置型资金整体仍具韧性,尚未出现明显撤离迹象,贵金属仍具备一定的逢低配置价值。操作上建议,短线区间震荡交易为主,中长线建议逢低布局。
沪铜
隔夜沪铜主力合约震荡偏弱,基本面原料端,铜精矿TC现货指数再度新低,矿紧预期对铜价仍具支撑。供给端,冶炼厂复工开工率逐步回升,铜产量或环比明显增加,贸易方面,上游持货商挺价出货,虽然盘面铜价回调,但现货铜仍保持较为坚挺的升水。需求端,下游随着铜价盘面调整而采取逢低补库操作,消费大体持稳运行。库存方面,国内铜库存仍处于季节性累库阶段,但累库速率或因下游传统消费旺季的来临而有所放缓。整体来看,沪铜基本面或处于供给增长需求持稳的阶段,产业季节性累库。观点总结,轻仓逢低短多交易,注意控制节奏及交易风险。
氧化铝
隔夜氧化铝主力合约震荡走强,基本面原料端,几内亚铝土矿开采季节性回升,但在地缘冲突下,运力下降船运成本提升,土矿价格回落仅小幅度。供给端,冶炼厂逐步完成复工,行业开工仍保持较高水平,国内氧化铝供应量级目前仍保持高位,长期供给仍显偏多。需求端,由于中东地缘争端令该区域电解铝产能受限,在一定程度上影响全球供应,中东地区氧化铝需求亦有所回落,国内出口需求或受影响,国内方面,电解铝厂置换产能逐步爬产,对氧化铝需求较稳定。整体来看,氧化铝基本面或处于供给偏多、需求尚稳的阶段。观点总结,轻仓震荡交易,注意控制节奏及交易风险。
沪铝
隔夜沪铝主力合约震荡走势,基本面原料端,氧化铝受地缘政治局势影响有所抬升,但铝价亦保持强势,铝厂利润情况仍较好。供给端,电解铝厂产能置换项目逐步投产,加之冶炼利润仍好,预计上游开工情况将保持高位,国内电解铝供给量稳定。需求端,下游开工情况周内有所提升,但高铝价仍对消费的持续性形成抑制,下游铝材加工企业多采取逢低采买策略,市场需求小幅回暖,下游库存去化,电解铝社会库存累积速率放缓。整体来看,沪铝基本面或处于供给稳定、需求略有回暖的阶段。观点总结,轻仓逢低短多交易,注意控制节奏及交易风险。
沪铅
沪铅夜盘上行1.03%。供给端呈现“原生铅稳步增加、再生铅复产滞后”的特点,叠加政策变动,对盘面形成复杂影响。原生铅方面,节后企业检修逐步收尾,生产节奏回归正常,目前贵金属价格处于高位,原生铅冶炼企业收益可观,产量环比稳步增加,预计下周原生铅供应保持稳定,无明显大幅波动。再生铅方面,当前废电瓶价格坚挺,再生铅企业深陷亏损,原预期3月上旬的集中复产已延迟至3月中下旬,若亏损持续,复产进度或进一步不及预期,短期内再生铅供应偏紧,将对铅价形成阶段性支撑。同时,关键政策落地在即——再生铅纳入交割品将于3月17日正式实施,这将增加盘面交割货源,降低挤仓风险,整体对沪铅估值形成一定压制,限制盘面上行空间。需求端,下游需求呈现“开工回升、消费疲软”的分化格局,难以对沪铅价格形成有效支撑,仍是当前市场的核心矛盾之一。沪铅主要下游为铅蓄电池行业,元宵节后电池企业周度开工率已回升至73.45%,各大生产企业基本恢复生产,产量逐步爬坡,但终端消费表现不及预期。具体来看,电动自行车及汽车蓄电池市场终端消费平淡,经销商环节库存偏高,电池厂成品库存消化缓慢,库存压力较大,导致下游企业采购意愿不强,仅维持长单提货或按需补库,未见集中备货行情。尽管新兴领域的储能需求表现向好,在一定程度上弥补了传统领域需求的不足,但整体需求尚未出现明显爆发式增长,仍处于缓慢恢复阶段,无法有效消化当前高位库存,对期货盘面的支撑作用薄弱。
沪锌
宏观面,伊朗宣告打击进入"加速阶段"、总统证实拉里贾尼身亡,据称加大袭击中东能源设施。国资委:聚焦“两重”“两新”,靠前谋划实施一批重大项目和标志性工程。基本面,上游锌矿进口量高位,但国内锌矿季节性减产;国内炼厂采购国产矿竞争加大,国内外加工费继续低位,不过硫酸价格走强,国内炼厂利润扩大,节后炼厂复工积极性预计增加。近期沪伦比值回升,出口窗口重新关闭。需求端,下游市场仍处于淡季,地产板块构成拖累,基建、家电板块缓慢恢复,仍缺乏明显增量,而汽车等领域政策支持带来部分亮点。下游市场以逢低按需采购为主,近期锌价回落,下游采购依旧偏淡,现货升水低位,国内社会库存延续增加;LME锌库存小幅下降,现货升水维持低位。技术面,持仓增量价格下跌,空头氛围偏强。观点参考:预计沪锌震荡偏弱,关注2.34-2.37区间调整,下方2.3关键支撑关口。
沪镍
宏观面,伊朗宣告打击进入"加速阶段"、总统证实拉里贾尼身亡,据称加大袭击中东能源设施。国资委:聚焦“两重”“两新”,靠前谋划实施一批重大项目和标志性工程。基本面,菲律宾进入雨季,镍矿进口量回落趋势;印尼RKAB计划上调配额数量,上调幅度最高约为25%-30%,按计划预计可满足国内镍矿石需求,缓解供应前景担忧。冶炼端,国内精炼镍产能较大,近期镍价震荡调整,生产利润有盈利空间,预计后续精炼镍产量将再度回升。需求端,不锈钢厂利润改善,节后生产陆续恢复;新能源汽车产销继续爬升,三元电池贡献小幅需求增量。国内镍库存延续增长,现货升水持稳;海外LME库存小幅下降,现货升水下调。技术面,持仓持稳价格调整,多空交投转淡。观点参考:预计短线沪镍震荡调整,关注14关口压力,以及MA60支撑。
不锈钢
原料端,菲律宾逐步进入雨季,且镍矿品味下降,国内镍铁厂原料库存趋紧;印尼明年RKAB计划大幅削减配额,原料供应收缩情况下,镍铁生产将面临减产压力。供应端,不锈钢厂生产利润有所改善,不过镍铁价格上涨,成本端支撑上移;并且春节假期钢厂检修增多,产量降幅明显,缓解供应压力。需求端,下游需求处于传统淡季,同时出口政策调整下,今年不锈钢出口也将面临压力。当前整体库存水平与去年同期基本持平,库存压力处于可控区间,随着下游企业陆续复工,近期逐步进入去库周期。技术面,持仓持稳价格调整,多空交投转淡。观点参考:预计不锈钢期价震荡调整,关注14000支撑。
沪锡
宏观面,伊朗宣告打击进入"加速阶段"、总统证实拉里贾尼身亡,据称加大袭击中东能源设施。国资委:聚焦“两重”“两新”,靠前谋划实施一批重大项目和标志性工程。基本面,供应端,缅甸复产推进叠加雨季结束,国内锡矿进口量预计延续增加,近期锡矿加工费出现小幅回升,锡矿供应紧张局面有缓解迹象。冶炼端,年后精炼锡产量将逐步回升,但当前大部分企业原料库存还是偏低,对部分外采矿产能来说处于亏本状况,精锡产量将受到影响。进口方面,印尼锡出口量有所增长,进口窗口逐步开启,进口压力增大。需求端,AI领域发展前景强势,将带动焊锡需求明显增长。近期锡价回落,持货商挺价情绪较强,现货升水超2500元/吨,关注下游逢低采购氛围,期货仓单小幅下降;LME库存增加,现货升水调整。技术面,持仓减量震荡偏弱,多空交投谨慎。观点参考:预计沪锡震荡调整,关注区间36-39。
硅铁
硅铁行业开工小幅上调,需求回升明显,库存持续去库。成本方面,神木兰炭(中料)报730元/吨,日环比持平,主产区电价持稳。利润方面,主产区保持盈利。市场方面,宁夏硅铁现货报5600,环比持平,硅铁市场平稳运行,金属镁市场刚需采购。技术上,昨日硅铁主力合约收涨0.51%至5928,1小时K线处20日与60日均线之间,MACD绿柱转红柱,DIFF与DEA处0轴下方形成金叉。综合来看,成本价格持稳,下游需求有恢复预期叠加地缘扰动对期价有所支撑,预计跟随锰硅震荡偏多运行。
锰硅
锰硅行业开工率维持低位,供需双增,库存去化,供需差缩小;成本端,锰矿价格坚挺,议价难度仍存,港口周度库存小幅下降,电价持稳。利润方面,硅锰企业生产成本利润维持亏损。市场方面,内蒙现货报5900,环比持平,市场多观望主流钢招,6517北方市场价格5900-6000元/吨,南方市场5950-6050元/吨。技术上,昨日硅锰主力合约收涨0.84%至6240,1小时K线跌破20日均线,位于20与60日均线之间,MACD绿柱缩小,DIFF处DEA下方且处0轴上方。受南非燃料供应偏紧影响,当地贸易商及供应商实施限量销售并上调价格,盘面期价上涨。综合分析,锰矿成本支撑增强,叠加下游需求改善预期及地缘扰动,预计期价维持震荡偏多,但高库存限制上涨空间。
焦煤
宝泰隆东辉煤矿项目开工仪式在黑龙江省双鸭山市集贤县举行,设计产能为180万吨/年并配套相同规模洗煤厂。供应方面,蒙煤通关维持高位,矿山及洗煤厂开工上调,精煤库存累库;下游焦企开工持稳,焦煤累库,铁水产量下滑,吨焦利润转负。现货方面,唐山蒙5#精煤报1435元/吨,折盘面1350元/吨。市场方面,山西多地采销积极,焦煤需求改善,部分煤价探涨;河北钢厂利润偏低,复产缓慢,焦炭需求偏弱;东北市场情绪好转,价格暂稳;华中贸易投机需求增加,下游刚需补库;蒙煤贸易商挺价,但下游问价稍低。技术上,夜盘焦煤主力收涨1.32%至1185.5,1小时K线收于20与60日均线上方,MACD绿柱转红柱,DIFF与DEA形成金叉且处于0轴之上。综合来看,供需仍处宽松格局,现货市场好转,短期地缘持续扰动期价或震荡运行。
焦炭
供应端,焦企开工负荷持稳,焦炭库存去库,吨焦利润转负;需求端受限产影响,钢厂开工及铁水产量大幅下滑。现货方面,日照港准一级冶金焦平仓价报1470元/吨,环比持平。市场方面,山西地区受成材销售不畅及钢厂利润压缩,采购刚需为主;河北地区多数钢厂陆续复产,价格暂稳运行;港口内贸交投氛围一般,两港库存较上日稳中有降。技术上,夜盘焦炭主力合约收涨0.98%至1753.5,1小时K线收于20与60日均线上方,MACD绿柱转红柱,DIFF与DEA形成金叉且处0轴之上。综合分析,基本面仍处宽松格局,现货市场需求回暖偏弱,短期受地缘持续影响期价或震荡运行。
铁矿
夜盘I2605合约减仓整理。宏观面,由于邀请盟友参与霍尔木兹海峡护航遇冷,美国总统特朗普再次表达了他本人对北约的不满,称美国是否应退出北约“确实是我们应该考虑的事情”。供需情况,本期澳巴铁矿石发运量增加,到港量减少,国内港口库存继续提升,据悉目前港口主流高 品资源偏紧,其余各主流品种可贸易资源供应相对充足,多数钢厂陆续恢复生产,对铁矿石需求有所增加。整体上,国际高油价及运费高企,叠加国内港口库存出现“结构性”偏紧对矿价构成支撑。技术上,I2605合约1小 时MACD指标显示DIFF与DEA运行于 0轴上方。观点参考,回调短多,注意风险控制。
螺纹
夜盘RB2605合约增仓走高。宏观面,国家发展改革委将在全国确定100个左右具有引领带动作用的标志性场景项目,涉及打造多省联动清洁能源走廊场景、建设全空间无人体系场景、推动人口老龄化程度较高地区建设养老服务场景等。供需情况,螺纹钢周度产量继续上调,产能利用率升至42.82%;终端需求同步提升,库存增幅缩小。整体上,炉料偏强运行提升炼钢成本,现货市场交投氛围相对谨慎。技术上,RB2605合约1小时 MACD指标显示DIFF与DEA运行于0轴上方。观点参考,3120上方偏多交易,注意操作节奏及风险控制。
热卷
夜盘HC2605合约延续反弹。宏观面,外交部发言人林剑回应关于特朗普称中国不在霍尔木兹海峡护航问题上提供协助将推迟访华的报道。林剑表示,美方已就不实报道公开澄清,称报道完全错误,强调访问与霍尔木兹海峡通航问题无关。供需情况,热卷周度产量继续下调,产能利用率降至75%附近;终端需求回升,库存小幅下滑。整体上,热卷产量下降,缓解供应压力,国际油价偏强运行对炉料和钢价构成支撑。技术上,HC2605合约1小时MACD指标显示DIFF与 DEA运行于0轴上方。观点参考,震荡偏多,注意风险控制。
工业硅
工业硅方面,供给端整体呈现“小幅复产、总量可控”的特点,对盘面形成温和压制,主要得益于新疆地区开炉数增加19台,云南、四川、甘肃、内蒙等地区产量无明显变动。下周新疆地区复产节奏预计保持平稳,部分前期计划复产的中小企业或因电力成本预期上涨、利润低迷等因素延后开工,预计全国工业硅产量将小幅增加,但整体开工率仍处于年内低位,供应增量有限。截至3月12日,广期所工业硅注册仓单达21340手,仓单压力对期货价格形成一定压制,限制盘面上行空间。需求端,库存仍处高位,尽管3月有两家企业计划复产,对工业硅需求存在小幅增量预期,但当前硅片环节亏损、采购意愿谨慎,多晶硅企业仍以去库存为主,对工业硅的实际需求支撑有限。有机硅行业仍处于“反内卷”限产挺价状态,综合开工率维持在65.4%左右,低于历史同期平均水平,受伊朗事件影响,部分有机硅单体厂开工进一步承压,对工业硅需求偏弱,短期内难以出现明显提升。再生铝合金开工率环比增加,原生铝合金开工率小幅回落,但整体开工水平较春节后有所修复,对工业硅的需求支撑相对稳定,成为下游需求的主要托底力量。
碳酸锂
碳酸锂主力合约高开回落,截止收盘+0.39%。持仓量环比减少,现货较期货升水,基差环比上日走强。基本面上,原料端锂矿价格随碳酸锂价高位震荡波动,矿山挺价情绪仍强烈,高位放出货物,冶炼厂买货、询价亦较为积极。供给端,冶炼厂生产复工基本完成,开工率回升,上游及贸易商挺价惜售情绪仍存,价高时有部分放货操作。智利出口方面,2月智利出口有所回落,预计船期到港后,国内进口量或将小幅收敛,国内碳酸锂供给量级总体保持充足。需求端,下游需求偏谨慎,多采取逢低采购的策略,现货市场成交情况略显清淡,产业总体库存小幅去化,需求仍有韧性但持续性有待进一步观测。整体来看,碳酸锂基本面或处于供给充足、需求尚可的阶段。期权方面,持仓量沽购比值为88.84%,环比+0.8878%,期权市场情绪偏多头,隐含波动率略降。技术面上,60分钟MACD,双线位于0轴下方,红柱收敛。观点总结,逢低短多交易,注意交易节奏控制风险。
多晶硅
多晶硅方面,供应端方面,供给端呈现“小幅复产、总量过剩”的特点,对盘面形成温和压制但无大幅增量压力。主要因当前价格处于部分企业成本线附近,企业开工意愿低迷,多采取控产限供措施缓解库存压力。新版强制性国标已自3月1日起全面执行,61万吨高能耗落后产能面临强制出清,长期将优化供给结构,短期影响有限,无法改变当前产能过剩的核心格局,需求端硅片环节,库存压力持续传导,硅片企业因亏损导致采购意愿谨慎,多以按需采购为主,避免库存积压,对多晶硅的实际需求支撑有限。电池片、组件环节,N型电池渗透率持续提升,但技术升级导致单瓦耗硅量下降,进一步弱化多晶硅需求弹性;同时,光伏出口退税取消政策将于4月起实施,海外贸易壁垒加剧、国内消纳能力受限,终端装机节奏被约束,需求增长无爆发性,难以带动多晶硅需求大幅提升。-其他领域:电子级多晶硅存在2.5万吨的市场缺口,但当前市场主流仍为光伏级多晶硅,电子级产能占比极低,短期内难以弥补光伏级需求的疲软,对整体需求的拉动作用有限。整体来看,下游需求复苏节奏显著慢于预期,采购意愿低迷,无法有效消化当前高位库存,对期货盘面的支撑作用薄弱。
铸造铝合金
隔夜铸铝主力合约震荡走势,基本面供给端,废铝报价随铝价向上波动,持货商多采取逢高出货策略,由于再生铝企业前期采购较积极,当前多以按需采买策略,以至于废铝现货市场表现一般。产量方面,铸铝2月回落较大,3月复工后预计有明显回升,故国内铸造铝合金供给量增长。需求端,下游压铸厂由于前期陆续补库,当前亦采取刚需采购策略,多以观望态度为主,致使铸造铝合金现货市场成交表现平淡。整体来看,铸造铝合金基本面或处于供给回升、需求平淡的阶段。观点总结,轻仓逢低短多交易,注意控制节奏及交易风险。
铂金钯金
隔夜,伦敦铂钯现货价格震荡运行,昨日盘中广期所铂钯主力合约减仓上行。美国财政部长释放维持霍尔木兹海峡油轮通行的缓和信号,市场避险情绪及油价有所降温,美元上行受到压制,边际提振贵金属市场表现。从宏观面来看,近期油价大涨带来的再通胀担忧显著削弱年内降息的押注,美元及美债收益率持续偏强运行,成为了近期贵金属价格的关键阻力。从基本面来看,南非矿企虽受益于价格上涨、利润修复,但整体仍更倾向于分红和延长现有矿井寿命,而非大规模新增扩产,供给弹性依旧有限。需求端,铂金继续受益于内燃机和混动车催化剂需求韧性,以及欧洲传统燃油车政策调整带来的预期改善,中期支撑仍然稳固。相比之下,钯金基本面更为脆弱。尽管近期价格随板块反弹,但其核心需求仍高度依赖汽车催化剂,长期仍受电动车渗透率提升压制,整体更偏向交易情绪面驱动。展望后市,美伊局势扰动延续,市场波动或维持高位运行,铂钯大致或跟随金银波动,本周重点关注全球主要央行货币政策表态。操作上建议,震荡交易思路对待为主。
作者
研究员:蔡跃辉 期货从业资格证号:F0251444 期货投资咨询从业证书号:Z0013101
林静宜 期货从业资格证号:F03139610 期货投资咨询从业证书号:Z0021558
张 昕 期货从业资格证号:F03109641 期货投资咨询从业证书号:Z0018457
廖宏斌 期货从业资格证号:F3082507 期货投资咨询从业证书号:Z0020723
微信号:yanjiufuwu
电话:059586778969
免责声明
本报告中的信息均来源于公开可获得资料,瑞达期货股份有限公司力求准确可靠,但对这些信息的准确性及完整性不做任何保证,据此投资,责任自负。本报告不构成个人投资建议,客户应考虑本报告中的任何意见或建议是否符合其特定状况。本报告版权仅为我公司所有,未经书面许可,任何机构和个人不得以任何形式翻版、复制和发布。如引用、刊发,需注明出处为瑞达期货股份有限公司研究院,且不得对本报告进行有悖原意的引用、删节和修改。


2026-05-13瑞达期货晨会纪要观点20260513
2026-05-12瑞达期货晨会纪要观点20260512


